2025.06

Ressourcen

Ressourcen sind referenzierbare, statische Inhalte (z.B. Bilder, XML-Dateien, etc.).

Sie stehen der MyCoRe-Anwendung zur Laufzeit zur Verfügung und können von dieser verwendet und verarbeitet werden, z.B. in Java-Code, während der Interpretation von XML-Stylesheets oder als Antwort auf einen HTTP-Request.

Dynamisch generierte Inhalte gelten in diesem Kontext nicht als Ressourcen.

In einer klassischen Java-Anwendung können Ressourcen mit Methoden wie Class#getResource(String) oder ClassLoader#getResource(String) gefunden werden. Diese Methoden nehmen einen Pfad als String und liefern, sofern eine entsprechende Ressource vorhanden ist, eine zugehörige URL als URL zurück. Über diese URL kann mit der eigentlichen Ressource interagiert werden.

Der Resource-Resolver

MyCoRe bringt mit dem Resource-Resolver (MCRResourceResolver) einen ähnlichen Mechanismus. Dieser sollte präferiert verwendet werden. Er berücksichtigt im Gegensatz zu Standard-Java-Mechanismen verschiedene MyCoRe-spezifische Aspekte, z.B. die Priorität von MyCoRe-Modulen.

Auf den global zur Verfügung stehenden ResourceResolver kann mittels MCRResourceResolver.obtainInstance() zugegriffen werden. Er stellt Methoden bereit, mit denen nach Ressourcen gesucht werden kann, z.B. MCRResourceResolver#resolveResource(String). Diese Methoden nehmen einen Pfad z.B. als String und liefern, sofern eine entsprechende Ressource vorhanden ist, eine zugehörige URL als Optional<URL> zurück.

Zusätzlich bietet MyCoRe mit MCRResourceHelper eine Hilfsklasse an, um mit statischen Methoden direkt auf Ressourcen zuzugreifen (diese bieten nicht alle Möglichkeiten des Resource-Resolvers, sind typischerweise aber ausreichend), z.B.:

  • MCRResourceHelper#getResourceUrl(String): liefert die URL zu einem Pfad als URL (oder null) zurĂĽck
  • MCRResourceHelper#getResourceAsStream(String): liefert direkt den Inhalt der zu einem Pfad als InputStream (oder null) zurĂĽck

Ressourcen-Pfade

Wie im Standard-Java-Mechanismen wird nach Ressourcen mit einem /-separierten Pfad gesucht, z.B. /path/to/resource.txt. Zu jedem Pfad gibt es höchstens eine Ressource. MyCoRe bietet jedoch umfangreiche Möglichkeiten, diese zu überschreiben; z.B. basierend auf der Modul-Priorität.

FĂĽr Ressourcen-Pfade gelten in MyCoRe die folgenden Regeln:

  • Sie werden immer als absolut angenommen. Ein fĂĽhrender / ist optional.
  • Sie mĂĽssen immer eine „Datei“ referenzieren. Sie dĂĽrfen daher nicht mit einem / enden.
  • Sie dĂĽrfen keine „Java-Klasse“ referenzieren. Sie dĂĽrfen daher nicht mit .class enden.
  • Sie mĂĽssen diese Datei immer direkt referenzieren. Sie dĂĽrfen daher nicht die Segmente . oder .. beinhalten.
  • Sie dĂĽrfen keine leeren Segmente beinhalten.

Die Pfade /path/to/resource.txt und path/to/resource.txt sind äquivalent. Der Pfad /path//to/./some/../resources/ ist ungültig, weil er ein leeres Segment beinhaltet, die Segmente . und .. beinhaltet und mit einem / endet.

MyCoRe stellt die Klasse MCRResourcePath bereit, um Ressourcen-Pfade zu repräsentieren. Instanzen können z.B. mit den Methoden MCRResourcePath#ofPath(String) oder MCRResourcePath#ofPathOrThrow(String) erzeugt und anschließend z.B. mit MCRresourceResolver#resolve(MCRResourcePath) verwendet werden.

Die Repräsentation von Ressourcen-Pfaden ist bewusst einfach implementiert. Sie hat kein Konzept davon, was es für Pfade in (verschiedenen Kontexten) bedeutet, „relativ zueinander zu sein“. Code, der mit dem Resource-Resolver interagiert, ist dafür verantwortlich, absolute Pfade zu bilden. Diese Einschränkung soll verhindern, dass Dateien ungewollt als Ressourcen zur Verfügung stehen.

Außerhalb von Java-Code, z.B. in einem XSL-Stylesheet, können Ressourcen mit dem URI-Resolver ermittelt werden. Der URI-Resolver nutzt beim Auflösen der URI resource:/path/to/resource.txt bzw. resource:path/to/resource.txt den Resource-Resolver mit dem Ressourcen-Pfad /path/to/resource.txt.

Web-Ressourcen

Web-Ressourcen sind Ressourcen, deren Pfad mit /META-INF/resources beginnt. Dies entspricht der Konvention von Java-Servlet-Containern.

Der Teil des Ressourcen-Pfades einer Web-Ressource direkt hinter dem Präfix /META-INF/resources ist der Web-Pfad dieser Web-Ressource.

Die Ressource mit dem Pfad /META-INF/resources/path/to/web-resource.txt ist identisch mit der Web-Resource mit dem Web-Pfad /path/to/web-resource.txt.

In einer klassischen Java-Web-Anwendung können Web-Ressourcen mit Methoden wie ServletContext#getResource(String) gefunden werden. Diese Methoden nehmen einen Web-Pfad als String und liefern, sofern eine entsprechende Web-Ressource vorhanden ist, eine zugehörige URL als URL zurück. Über diese URL kann mit der eigentlichen Web-Ressource interagiert werden.

Die Regeln zur Auswahl einer Web-Ressource unterschieden sich dabei von den Regeln, die Java zum Auffinden von Ressourcen verwendet. Es werden z.B. Informationen aus web.xml- und web-fragment.xml-Dateien fĂĽr die Priorisierung verwendet. Ein Aufruf von ServletContext#getResource("/path/to/web-resource.txt) liefert nicht zwingend dasselbe Ergebnis, wie ClassLoader#getResource("/META-INF/resources/path/to/web-resource.txt"). Der Resource-Resolver nutzt fĂĽr Ressourcen und Web-Ressourcen konsequent dieselben Regeln.

FĂĽr Web-Pfade gelten in MyCoRe die folgenden Regeln:

  • Sie werden immer als absolut angenommen. Ein fĂĽhrender / ist optional.
  • Sie dĂĽrfen nicht mit /META-INF oder /WEB-INF beginnen.

Der Ressourcen-Pfad /META-INF/resources/META-INF/meta-resource.txt ist ungĂĽltig, weil er den ungĂĽltigen Web-Pfad /META-INF/meta-resource.txt beinhaltet.

Alle Methoden der Klassen MCRResourceResolver, MCRResourceHelper und MCRResourcePath haben jeweils eine alternative Variante, die direkt einen Web-Pfad entgegennimmt, z.B. MCRResourceResolver#resolveWebResource(String), MCRResourceHelper#getWebResourceUrl(String) oder MCRResourcePath#ofWebPath(String). Im Java-Code einer MyCoRe-Anwendung sollte es keinen Bedarf geben, den Präfix /META-INF/resources direkt zu verwenden.

Außerhalb von Java-Code, z.B. in einem XSL-Stylesheet, können Web-Ressourcen mit dem URI-Resolver ermittelt werden. Der URI-Resolver nutzt beim Auflösen der URI webapp:/path/to/web-resource.txt bzw webapp:path/to/web-resource.txt den Resource-Resolver mit dem Web-Pfad /path/to/web-resource.txt.

Auslieferung von Web-Ressourcen

Web-Ressourcen werden von MyCoRe direkt bereitgestellt, so wie dies auch in klassischen Java-Web-Anwendungen ĂĽblich ist.

Sofern kein Servlet oder Servlet-Filter konfiguriert ist, der einen eingehenden HTTP-Request beantwortet, wird der Pfad des HTTP-Requests als Web-Pfad verwendet, eine entsprechende Web-Ressource mit dem Resource-Resolver gesucht und, falls vorhanden, ausgeliefert.

Ist z.B. https://my.mycore.de/repo die Basis-URL der MyCoRe-Anwendung, so wird bei einer Anfrage von https://my.mycore.de/repo/path/to/web-resource.txt die Web-Ressource mit dem Web-Pfad /path/to/web-resource.txt verwendet. Dies entspricht der Ressource mit dem Ressourcen-Pfad /META-INF/resources/path/to/web-resource.txt.

Fundstellen von Ressourcen

Im Gegensatz zu den Standard-Java-Mechanismen sucht der Resource-Resolver nicht nur ĂĽber den Classpath der Java-Anwendung nach Ressourcen. Er sucht z.B. an verschiedenen Stellen im Dateisystem oder innerhalb von Programmbibliotheken (*.jar-Dateien), die von der MyCoRe-Anwendung verwendet werden.

Hierbei kann ĂĽber die Konfiguration der MyCoRe-Anwendung genau festgelegt werden, welchen Fundstellen durchsucht werden sollen und in welcher Reihenfolge dies geschehen soll. Zudem kann z.B. festgelegt werden, dass die Suchergebnisse gecacht werden sollen, um wiederholte Suchen nach denselben Ressourcen zu beschleunigen.

In den meisten Fällen werden die in einer Fundstelle vorhandenen Dateien direkt als Ressourcen verwendet.

Ist z.B. /my/repo/resources der Pfad zu einem als Fundstelle fĂĽr Ressourcen verwendeten Verzeichnis im Dateisystem, so wird beim Suchen nach einer Ressource mit Pfad /path/to/resource.txt nachgesehen, ob eine Datei mit Pfad /my/repo/resources/path/to/resource.txt existiert.

In manchen Fällen werden die in einer Fundstelle vorhandenen Dateien jedoch als Web-Ressourcen verwendet.

Ist z.B. /my/repo/web-resources der Pfad zu einem als Fundstelle für Web-Ressourcen verwendeten Verzeichnisses im Dateisystem, so wird beim Suchen nach einer Ressource mit Pfad /META-INF/ressources/path/to/web-resource.txt, also der Web-Ressource mit Web-Pfad /path/to/web-resource.txt, nachgesehen, ob eine Datei mit Pfad /my/repo/web-resources/path/to/web-resource.txt existiert. Ressourcen ohne Präfix /META-INF/ressources in ihrem Pfad können in einer solchen Fundstelle nicht gefunden werden.

MyCoRe stellt das Interface MCRResourceProvider bereit, um Fundstellen zu repräsentieren. MyCoRe liefert zudem eine Reihe von Implementierungen für verschiedene Fundstellen und weitere Implementierungen zum Kombinieren oder Modifizieren anderer Implementierungen. Der Resource-Resolver verwendet genau einen Resource-Provider, um seine Aufgaben zu erfüllen.

Konfiguration des Resource-Resolvers

Der Resource-Resolver ist Teil des Basis-Moduls von MyCoRe. Dieses Modul beinhaltet eine Standardkonfiguration für den Resource-Resolver. Diese Konfiguration ist für die meisten Fälle ausreichend.

Typischerweise besteht keine Notwendigkeit, die Standardkonfiguration anzupassen oder auszutauschen.

Dies muss nur dann getan werden, wenn eine eigene MyCoRe-Anwendung besondere Bedarfe hat oder auf einzelne Fundstellen der Standardkonfiguration verzichtet werden soll. Letzteres kann fĂĽr einen effizienteren Betrieb durchaus sinnvoll sein.

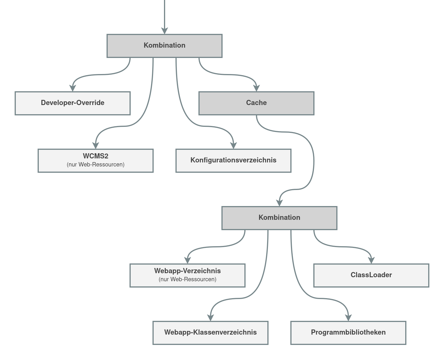
Standardkonfiguration des Resource-Resolvers

Abbildung 1: Schematische Darstellung der Standardkonfiguration

Die Standardkonfiguration kombiniert sieben tatsächliche Fundstellen. Die letzten vier dieser Fundstellen sind dabei in einem Cache, da sich der Inhalt dieser Fundstellen zur Laufzeit einer MyCoRe-Anwendung typischerweise nicht ändern sollte und die meisten Ressourcen typischerweise hier gefunden werden.

Ist fĂĽr einen Ressource-Pfad in mehreren Fundstellen eine Datei vorhanden, so wird die Datei aus der ersten solchen Fundstelle verwendet.

Im einzelnen umfasst die Standardkonfiguration die folgenden Fundstellen:

Developer-Override

Ist ein Developer-Override konfiguriert (z.B. mit MCR.Developer.Resource.Override=/path/to/overrideDir), so werden die Dateien in den dort genannten Verzeichnissen als Ressourcen verwendet.

/path/to/overrideDir/resource.txt
/path/to/overrideDir/META-INF/resources/web-resource.txt

Ist fĂĽr einen Ressource-Pfad in mehreren dieser Verzeichnisse eine Datei vorhanden, so wird die Datei aus dem ersten solchen Verzeichnis verwendet.

WCMS2

Ist das WCMS2-Modul vorhanden, so werden die Dateien im WCMS-Speicherverzeichnis (typischerweise /data/save/webpages im Konfigurationsverzeichnis der MyCoRe-Anwendung) als Web-Ressourcen verwendet.

/path/to/configDir/data/save/webpages/web-resource.txt

Konfigurationsverzeichnis

Die Dateien in /resources im Konfigurationsverzeichnis der MyCoRe-Anwendung werden als Ressourcen verwendet.

/path/to/configDir/resources/resource.txt
/path/to/configDir/resources/META-INF/resources/web-resource.txt

Webapp-Verzeichnis

Beim Laden einer Web-Anwendung extrahieren Servlet-Container (z.B. Tomcat oder Jetty) den Inhalt der *.war-Datei in das Webapp-Verzeichnis. Abgesehen von den Inhalten der Unterverzeichnisse /META-INF und /WEB-INF wird der Inhalt dieses Verzeichnisses in einer klassischen Standard-Java-Web-Anwendung vom Servlet-Container als Antwort auf HTTP-Requests ausgeliefert. Aus diesem Grund dĂĽrfen Web-Pfade auch in MyCoRe nicht mit /META-INF oder /WEB-INF beginnen.

Die Dateien im Webapp-Verzeichnis werden als Web-Ressourcen verwendet.

/path/to/webappDir/web-resource.txt

In einem typischen Maven-Projekt zum Erzeugen einer WAR-Datei mĂĽssen Dateien in das Verzeichnis /src/main/webapp gelegt werden, um vom Servlet-Container in das Webapp-Verzeichnis extrahiert zu werden.

Webapp-Klassenverzeichnis

Die Dateien in /WEB-INF/classes im Webapp-Verzeichnis werden als Ressourcen verwendet.

/path/to/webappDir/WEB-INF/classes/resource.txt
/path/to/webappDir/WEB-INF/classes/META-INF/resources/web-resource.txt

In einem typischen Maven-Projekt zum Erzeugen einer WAR-Datei mĂĽssen Dateien in das Verzeichnis /src/main/resources gelegt werden, um vom Servlet-Container in das Verzeichnis /WEB-INF/classes im Webapp-Verzeichnis extrahiert zu werden.

Programmbibliotheken

Der Inhalt der von der MyCoRe-Anwendung verwendeten Programmbibliotheken (*.jar-Dateien) wird als Ressourcen verwendet. Hierbei kann es sich um MyCoRe-Anwendungsmodule oder normale Programmbibliotheken (z.B. WebJars) handeln.

Ist für einen Ressource-Pfad in mehreren Bibliotheken eine Datei vorhanden, so wird präferiert ein MyCoRe-Modul verwendet, andernfalls wird, sofern möglich, die von ServletContext#getAttribute(ServletContext.ORDERED_LIBS) genannte Reihenfolge berücksichtigt.

Ist für einen Ressource-Pfad in mehreren MyCoRe-Modulen eine Datei vorhanden, so wird die Datei aus dem MyCoRe-Modul mit der höchsten Modul-Priorität verwendet.

Welche Mechanismen zum Auffinden von Programmbibliotheken zur Verfügung stehen, hängt u.A. vom verwendeten Servlet-Container und der verwendeten JVM ab. Bei Tomcat können herzu Bibliotheken z.B. im Verzeichnis /lib im Installationsverzeichnis abgelegt werden. Zudem können weitere Bibliotheken mit der Umgebungsvariablen CLASSPATH eingebunden werden. Eine MyCoRe-Anwendung verwendet zusätzlich Programmbibliotheken im Verzeichnis /lib im Konfigurationsverzeichnis.

ClassLoader

Die mittels ClassLoader#getResources(String) gefundenen Ressourcen werden als solche verwendet.

Diese Fundstelle dient in der Standardkonfiguration nur als Fallback, um sicherzustellen, dass alle von einer Standard-Java-Anwendung gefundenen Ressourcen auch von einer MyCoRe-Anwendung gefunden werden. Alle in einer typischen MyCoRe-Anwendung verwendeten Ressourcen sollten jedoch bereits durch eine andere Fundstelle gefunden worden sein.

Sind fĂĽr einen Ressource-Pfad in mehrere Ressourcen vorhanden, so wird die erstgenannte dieser Ressourcen verwendet.

Diese Fundstelle wird zudem verwendet, wenn Tests aus einer IDE heraus ausgefĂĽhrt werden, die hierzu einen Classpath dynamisch zusammenstellt.